
O Que É Abstração? Escondendo o Complexo, Mostrando o Essencial
Recentemente, me dei conta de algo curioso: explicar abstração de forma simples é muito mais difícil do que parece. Eu estava tentando explicar para um colega desenvolvedor o que, de fato, é uma abstração, e naquele momento percebi que, se eu não conseguia torná-lo compreensível, talvez eu mesmo não tivesse entendido completamente. Foi aí que decidi mergulhar de cabeça nesse conceito e explorar tudo o que ele envolve.
Como o famoso físico Richard Feynman disse: “Se você não consegue explicar algo de maneira simples, é porque não entendeu bem o suficiente.” E é justamente esse pensamento que me motivou a escrever este artigo. A abstração é frequentemente elogiada na engenharia de software, sendo considerada uma ferramenta poderosa e essencial. Mas, antes de nos encantarmos pelo seu potencial, é fundamental compreender sua verdadeira natureza e como ela pode, de fato, moldar nossa forma de trabalhar ou até mesmo pode dificultar! Vamos começar com uma pergunta simples: o que realmente é abstração?
Thanks for reading Chronicles of a Pragmatic Programmer! Subscribe for free to receive new posts and support my work.
Se gostar do conteúdo, por favor, compartilhe e deixe seu like no post! Isso me ajuda e incentiva a continuar a trazer conteúdos em forma de texto também!😄
A Etimologia de Abstração: O que as palavras nos dizem?
A palavra "abstração" tem uma origem interessante e significativa. Vindo do latim abstractus, ela carrega a ideia de "retirar" ou "separar". Esse conceito básico já nos dá uma pista sobre seu uso em engenharia de software: ao abstrair, estamos deliberadamente retirando detalhes que não são necessários no momento, focando apenas no que é essencial para o contexto atual.
Esse ato de "esconder" detalhes é vital na nossa área, já que constantemente lidamos com complexidade. Abstrair nos ajuda a isolar o que realmente importa, permitindo que os desenvolvedores se concentrem em resolver problemas sem serem sobrecarregados por todos os detalhes subjacentes.
Definições em Dicionários
No Collins Dictionary, encontramos uma definição que complementa esse entendimento:
“Abstração é uma ideia geral, em vez de algo relacionado a um objeto, pessoa ou situação em particular.”
Aqui, a ênfase está em pensar de forma ampla, sem se prender a detalhes específicos. Já no Oxford Learners Dictionary, a definição destaca:
"O estado de pensar profundamente sobre algo e não prestar atenção ao que está ao seu redor. Uma ideia geral, não baseada em nenhuma pessoa, coisa ou situação real em particular; a qualidade de ser abstrato."
Essa definição traz um novo ponto: abstração também implica foco. Significa filtrar o que é irrelevante e concentrar-se no que é importante, ignorando o ruído ao redor. No contexto da engenharia de software, isso nos ajuda a lidar com partes isoladas do sistema, sem que precisemos entender completamente o funcionamento interno de todos os componentes. Um exemplo clássico é o uso de APIs: sabemos o que elas fazem, mas não precisamos saber como são implementadas por dentro.
Generalização e Ocultação
Essas definições nos conduzem a dois aspectos centrais do conceito de abstração: generalização e ocultação de detalhes. Generalizar é algo que fazemos constantemente ao criar soluções que podem ser reutilizadas em diferentes contextos. Se você já escreveu uma função ou classe genérica que pode ser aplicada a vários cenários, você já praticou generalização. No entanto, é crucial equilibrar essa prática com o conceito de ocultação, que é quando escondemos detalhes específicos que não precisam ser expostos.
Por exemplo, pense no sistema de freios de um carro. Quando você pisa no pedal, você está interagindo com uma interface simples. O funcionamento interno — como os discos de freio, fluido, etc. — é abstraído. Tudo o que você precisa saber é que o carro vai parar. Esse princípio se aplica diretamente ao design de software: ocultar complexidade para que o usuário ou outro desenvolvedor interaja apenas com a camada necessária.
Uma Definição Técnica de Abstração
Para adicionar uma perspectiva mais técnica, há uma definição interessante de um livro técnico da Universidade Estadual do Oregon:
"Abstração é a supressão proposital, ou ocultação, de alguns detalhes de um processo ou artefato, a fim de destacar mais claramente outros aspectos, detalhes ou estruturas."
Essa definição conecta abstração diretamente à simplificação. Não se trata apenas de esconder por esconder, mas de fazer isso de maneira intencional para focar no que é mais relevante para aquele momento ou para a solução de um problema. Quando falamos sobre abstração no software, o objetivo é claro: simplificar o suficiente para que o sistema seja eficiente, mas sem perder o controle sobre a integridade da informação ou processo que está sendo ocultado.
Como Abstração Facilita Nosso Trabalho
Para nós, engenheiros de software, a abstração é uma das ferramentas mais poderosas que temos. Ela permite que lidemos com a complexidade de sistemas modernos sem nos perdermos em detalhes. Quando usamos um framework como Spring ou uma biblioteca de criptografia, não precisamos saber como cada linha de código funciona internamente. Nós confiamos nas abstrações que essas ferramentas oferecem, o que nos permite focar no desenvolvimento de funcionalidades específicas para o nosso sistema.
Portanto, abstração não é só sobre esconder complexidade, é sobre escolher o que esconder e quando esconder.
"A chave para uma boa abstração é esconder os detalhes certos – aqueles que podem mudar com frequência ou complicar a interface – enquanto mantém o sistema simples e robusto." — The Pragmatic Programmer por Andrew Hunt e David Thomas
Esse é o equilíbrio que nós, como engenheiros, precisamos encontrar para criar sistemas que sejam ao mesmo tempo poderosos e simples de usar.
Os três pilares da abstração
Se juntarmos todas essas definições e reflexões, conseguimos capturar três conceitos principais sobre o que é uma abstração:
Ocultação: Abstrair significa esconder ou retirar detalhes que não são necessários naquele momento. Quando dirigimos um carro, por exemplo, não precisamos saber como o motor funciona em detalhes, apenas focamos na direção.
Generalização: Abstração envolve pensar de forma ampla. Ao lidar com software, abstraímos conceitos específicos para criar soluções que possam ser aplicadas em diversas situações, tornando o código mais reutilizável e flexível.
Ideia versus Realidade: Abstração está mais no campo das ideias do que dos eventos concretos. Criamos uma "representação mental" de como as coisas funcionam, sem nos prendermos às particularidades de cada implementação.
Esses três pilares formam a base da abstração na engenharia de software, permitindo que lidemos com a complexidade de sistemas de forma mais eficiente e organizada.
Abstração em Ação
Abstração não é algo que usamos apenas em engenharia de software. Na verdade, a usamos o tempo todo, em situações cotidianas. Quer ver um exemplo? Imagine a hora de fazer seu café.
Quando você aperta o botão da sua máquina de café, você não precisa saber como a água é aquecida, como a pressão é regulada, ou como o pó do café é filtrado. Tudo o que você quer é o resultado final: seu café quentinho, pronto para ser bebido. E, felizmente, a máquina faz todo o trabalho difícil por você. Ela esconde os detalhes internos do processo e te dá apenas uma interface simples – um botão de “ligar”.
Esse exemplo do café reflete bem o que chamamos de abstração. Você está lidando com uma ideia simples (fazer café) sem precisar saber o que acontece nos bastidores (o funcionamento interno da máquina). O conceito de abstração no software é exatamente isso: criar uma interface clara, enquanto os detalhes mais complexos ficam escondidos.
O Mapa Não é o Território
Agora vamos para outro exemplo: um mapa. Um mapa é, essencialmente, uma abstração do mundo real. Ele não contém cada pedra, árvore ou detalhe físico, mas sim informações essenciais para o objetivo de quem o usa. Um mapa te dá um conceito simplificado, com símbolos e convenções gerais, como linhas que representam estradas ou elevações.
Como diz a famosa frase de Alfred Korzybski, "o mapa não é o território". Isso significa que a representação de algo nunca é o objeto em si, mas uma simplificação dele – uma abstração. Da mesma forma, no desenvolvimento de software, as abstrações que criamos não são exatamente a "realidade", mas sim uma versão mais simples e utilizável de conceitos complexos.
O mapa oculta informações desnecessárias, generaliza convenções e nos dá uma ideia clara da realidade que ele representa. Esses princípios estão presentes em todas as abstrações que usamos, tanto no dia a dia quanto no desenvolvimento de software.
Sua Aplicação é Uma Camada de Abstrações
Agora, vamos falar de algo que você conhece bem: o software. Pense na aplicação que você usa todos os dias. Talvez seja um aplicativo de mensagens, uma ferramenta de gerenciamento de projetos, ou até mesmo uma plataforma de streaming. Esses softwares são como cebolas: têm camadas, e cada camada é uma abstração da anterior.
Por que isso é importante? Porque quanto mais abstrato o nível em que trabalhamos, mais fácil se torna focar no que realmente importa. A interface do usuário, por exemplo, é a camada mais visível para nós. É o "mundo real" que o usuário vê e com o qual interage. Ao abrir um app de mensagens, tudo o que você quer fazer é digitar e enviar suas palavras. Você não precisa entender como as mensagens são criptografadas, transmitidas e armazenadas em servidores ao redor do mundo.
Mas, sob essa interface, há muito mais acontecendo. O que o software faz com os dados que você inseriu? Ele os processa por meio de várias camadas de abstração. Vamos dar uma olhada rápida nas principais:
Interface do Usuário (UI): Aqui é onde o usuário comum interage. São os botões, campos de texto, imagens. É a camada que esconde todos os processos complexos que acontecem por trás dela. É como apertar um botão de “enviar” em um aplicativo, sem se preocupar com a codificação dos dados.
Linguagem de Programação: Logo abaixo da interface, temos o código escrito em linguagens de programação de alto nível, como Python, Java ou PHP. Essas linguagens também são abstrações, pois simplificam a comunicação com a máquina, permitindo que o desenvolvedor se concentre na lógica do negócio, ao invés de pensar em como a memória ou o processador funcionam.
Linguagem de Baixo Nível: Mais embaixo, encontramos linguagens como C ou Assembly, que lidam diretamente com o hardware, mas ainda são traduzidas em comandos que a máquina entende.
Linguagem de Máquina: Aqui é onde o software interage com o hardware, traduzindo o código em comandos binários (0s e 1s) que o processador consegue executar.
Cada uma dessas camadas esconde complexidade e permite que o usuário e o desenvolvedor foquem no que importa. Você não precisa se preocupar com como as portas lógicas de um circuito reagem quando você clica em "enviar" numa aplicação de mensagens. Tudo é abstraído para simplificar sua vida. Isso é o que torna as abstrações tão poderosas e indispensáveis.
O Poder da Abstração nas APIs
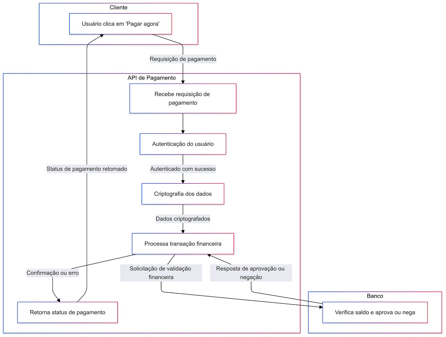
Agora, pense na última vez que você fez uma compra online. Você se lembra de se preocupar com o que acontece nos bastidores quando clicou no botão “pagar agora”? Provavelmente, não. Isso acontece porque, naquele momento, você está interagindo com algo que foi cuidadosamente abstraído para ser simples, sem expor toda a complexidade por trás de uma transação financeira.
Por trás desse clique existe uma série de processos e etapas que precisam ser verificadas. Uma API de pagamento está cuidando de várias tarefas por você, escondendo a complexidade de autenticar, validar e processar o pagamento. Tudo o que você vê é um botão, mas aquele simples clique desencadeia uma série de eventos em milissegundos.
Por exemplo, a autenticação – quando você coloca os dados do seu cartão ou usa um serviço como PayPal, a API verifica se você é realmente quem diz ser. Mas você não precisa entender os detalhes de como essa autenticação acontece, ela apenas... funciona.
Depois, vem a parte da segurança. Os seus dados precisam ser protegidos durante o processo, certo? É aí que entra a criptografia. Mas veja bem, você não está preocupado com a criptografia usada para proteger as informações da sua transação. Isso já foi abstraído para que você simplesmente confie no sistema. O que a API faz aqui é lidar com toda essa camada invisível para garantir que seus dados estejam seguros, mas você nunca vê esses mecanismos em ação.
E claro, ainda tem a parte mais importante: o dinheiro precisa realmente mudar de mãos. Aqui, a API está se comunicando com os bancos, verificando se há saldo, aprovando ou negando a transação, e tudo isso sem que você precise levantar um dedo a mais. Em questão de segundos, o pagamento é aprovado, e você recebe a confirmação.
Essa é a beleza das abstrações – elas simplificam o processo. Para você, usuário, tudo se resume a clicar em "pagar". Todo o trabalho pesado, como garantir que o pagamento seja processado com segurança, garantir que a transação ocorra com os bancos, tudo isso está escondido. Você está lidando com uma camada que foi projetada para facilitar sua vida, enquanto a API faz todo o esforço de comunicar e resolver as partes técnicas em segundo plano.
Para o desenvolvedor, essa abstração é igualmente útil. Integrar uma API de pagamento significa que ele não precisa construir do zero todo um sistema de validação de cartões, de segurança e de comunicação com os bancos. Ele pode apenas usar a API, que já abstrai todos esses detalhes, permitindo que ele foque no que é mais importante para o negócio: a experiência do usuário e o funcionamento da aplicação.
"A abstração permite que diferentes partes de um sistema evoluam independentemente, sem quebrar umas às outras." — Software Architecture in Practice por Len Bass, Paul Clements, Rick Kazman
Legal, mas temos que lembrar que toda essa interação envolve dados. E quando falamos de abstração no tratamento de dados, estamos falando sobre a capacidade de manipular, transformar e ocultar complexidades que não são necessárias de forma explícita. Vamos explorar isso mais a fundo.
Abstração de Dados: O Poder da Simplicidade no Tratamento da Informação
Vamos falar de algo que está cada vez mais presente no nosso cotidiano: dados. Você com certeza já ouviu a famosa frase "dados são o novo petróleo", atribuída a Clive Humby, um matemático e arquiteto de dados. E essa frase faz bastante sentido. Assim como o petróleo, os dados brutos não têm tanto valor por si só. Precisamos refiná-los, processá-los e dar-lhes contexto para que possam realmente se transformar em algo útil e valioso.
No mundo real, estamos constantemente gerando dados. Cada compra que fazemos, cada mensagem que enviamos e até cada passo que damos com um smartwatch gera uma imensidão de informações. Esses dados são coletados, armazenados e analisados para extrair valor. Com isso, podemos personalizar serviços, melhorar experiências e até prever comportamentos. Mas há um detalhe importante: esse processo precisa ser eficiente, sem sobrecarregar desenvolvedores ou usuários com a complexidade de como esses dados são gerenciados.
E é exatamente aí que entra o conceito de abstração de dados na engenharia de software.
Como lidamos com dados no software?
Imagine que você está lidando com informações bancárias. Você tem dados complexos: saldo, transações, taxas de câmbio, históricos. O sistema precisa lidar com todos esses detalhes, mas você, como desenvolvedor ou usuário final, não quer se afogar na complexidade. O que você quer é uma interface simples que permita acessar ou modificar esses dados de forma controlada e eficiente. E é aqui que a abstração de dados brilha.
Vamos usar um exemplo comum no desenvolvimento: uma classe ContaBancaria
. Ela encapsula vários detalhes sobre a conta — desde o saldo até o histórico de transações. Quando você chama o método getSaldo()
, o que importa para você é o resultado final: o valor que será retornado. Você não se preocupa em como esse saldo foi calculado, se houve acesso a um banco de dados ou se várias operações internas foram feitas.
Essa abordagem reflete perfeitamente o princípio de abstração de dados. Escondemos a complexidade interna e apresentamos ao mundo exterior apenas uma interface controlada e acessível. Isso significa que o código que lida com os dados fica muito mais organizado, permitindo que desenvolvedores foquem no que realmente importa: a lógica de negócios.
Programação Orientada a Objetos e a Abstração de Dados
Na programação orientada a objetos (POO), a abstração de dados é um dos pilares centrais. Linguagens como Java, Python, C# e muitas outras utilizam classes e objetos como formas de encapsular dados e métodos que operam sobre esses dados. O conceito de encapsulamento está profundamente ligado à abstração, pois ele garante que os detalhes internos de um objeto sejam protegidos, permitindo o acesso apenas a certos dados ou comportamentos através de uma interface pública.
Por exemplo, imagine que você tem uma classe Carro
, e dentro dessa classe há detalhes técnicos sobre o motor, a injeção eletrônica, ou mesmo a calibração das rodas. No entanto, você, como usuário, só precisa de um método simples para ligar o carro, sem saber como essas operações técnicas funcionam por trás. Você interage apenas com o método ligar()
, e o resto é abstraído.
Essa abordagem facilita o desenvolvimento, pois um programador pode focar em como o objeto deve se comportar, sem se preocupar com todos os detalhes de como ele faz isso. A POO, portanto, se baseia na ideia de ocultar a complexidade enquanto oferece uma interface clara e controlada para interagir com os dados.
Dados são poder, mas também são complexos!
Os dados têm potencial, mas também podem ser uma armadilha se não forem bem gerenciados. Se cada desenvolvedor tivesse que lidar com os detalhes de como os dados são armazenados ou processados no nível mais baixo, o desenvolvimento seria extremamente ineficiente.
E aqui está a importância da abstração: ela nos libera da complexidade. Quando utilizamos abstrações, criamos soluções modulares e reutilizáveis que permitem a manutenção e o crescimento do sistema sem aumentar a dificuldade de entendimento.
Agora que falamos sobre como abstraímos dados, isso nos leva ao próximo ponto: como lidamos com a lógica e o controle desses processos? Uma coisa é acessar ou modificar dados, mas outra é controlar o que acontece com esses dados. É exatamente nesse ponto que entra a abstração de controle, que vamos explorar a seguir.
Entendendo a Abstração de Controle
Imagine que você está utilizando um algoritmo de ordenação, como o QuickSort. O que você deseja é que seus dados sejam ordenados, certo? Mas para alcançar isso, você realmente precisa saber cada detalhe do funcionamento interno do algoritmo? Como ele escolhe os elementos para comparar ou como organiza os dados internamente? Provavelmente não. O que importa é o resultado final: os dados ordenados. Aqui, a abstração de controle entra em ação. Ela oculta todos os passos internos, como as comparações e as trocas que o algoritmo faz, e te entrega apenas o resultado final.
Mas por que chamamos isso de abstração de controle? Bem, porque o foco aqui está em esconder a complexidade de como o controle e a execução do processo são geridos. Um bom exemplo disso no mundo real é dirigir um carro automático. Você não se preocupa em mudar de marcha; a transmissão automática cuida disso para você. Sua única preocupação é dirigir. O processo de mudança de marchas, embora essencial, está completamente escondido.
Diferenças entre Abstração de Dados e Abstração de Controle
Vamos agora entender a diferença entre abstração de dados e abstração de controle, conceitos fundamentais no desenvolvimento de software.
Abstração de Dados é sobre o quê escondemos quando manipulamos dados. Você não precisa saber como os dados são armazenados, processados ou organizados. O foco está em como acessá-los ou modificá-los através de uma interface. Pense em um banco de dados: você consulta e atualiza os dados sem se preocupar com os detalhes de transações ou estruturas internas.
Abstração de Controle, por outro lado, lida com como os processos são geridos. Aqui, você não precisa conhecer cada passo ou a lógica detalhada por trás de um algoritmo, mas sim interagir com a interface final que controla o fluxo das operações. Por exemplo, em frameworks, você utiliza métodos prontos sem entender a lógica de implementação, focando apenas no resultado.
Pequenas semelhanças com nosso dia a dia👇🏼:
Abstração de Dados é como dirigir um carro. Você precisa saber onde estão o volante, os pedais e o câmbio para controlá-lo. O que acontece sob o capô (como o motor funciona) não é importante para você, contanto que o carro se mova.
Abstração de Controle é como usar um GPS. Você insere o destino e o GPS cuida de todas as decisões de rota, sem que você precise se preocupar com o cálculo de cada passo. O importante é que você chegue ao destino sem conhecer a lógica de rotas que o GPS usa.
Por Que Eles Parecem Semelhantes?
Ambos os conceitos escondem detalhes para reduzir a complexidade, mas o que muda é o foco. A abstração de dados esconde a complexidade dos dados, enquanto a abstração de controle foca nos processos.
Ambos são cruciais para o design de sistemas, e compreender essa distinção ajuda a escolher quando ocultar detalhes de armazenamento ou quando é mais eficiente simplificar a lógica do controle do sistema.
Por que esconder a lógica de controle?
Esconder a lógica de controle é crucial porque, quando usamos abstrações de controle, podemos trabalhar de forma mais eficiente. Ficar preso nos detalhes de como cada operação é controlada tira o foco do objetivo maior: resolver o problema. Imagine se, toda vez que você chamasse um método de ordenação, tivesse que reimplementar ou ajustar a lógica do QuickSort. Seria impraticável!
Além disso, abstrair a lógica de controle promove uma maior reutilização e manutenção do código. Como a lógica está escondida, qualquer alteração no comportamento interno pode ser feita sem impactar o restante da aplicação. Isso significa que podemos evoluir os processos sem precisar reescrever o sistema inteiro.
No próximo tópico, vamos mergulhar mais a fundo nessas diferenças entre abstração e encapsulamento. Vamos entender como esses conceitos, mesmo não sendo a mesma coisa, estão intimamente ligados e se complementam na construção de software eficiente.
Encapsulamento e Abstração: Construindo Pontes para a Simplicidade
No meu artigo, Encapsulamento: Vendo Além da Superfície, defini encapsulamento como o ato de proteger a integridade dos dados. Para quem já leu, você deve lembrar que fiz uma analogia simples: imagine os dados de um objeto como um tesouro guardado dentro de uma caixa forte. O encapsulamento é essa caixa, permitindo que apenas as pessoas com a chave correta (ou seja, os métodos apropriados) acessem ou alterem o tesouro, mantendo a segurança e a integridade dos dados.
Mas agora você pode estar se perguntando: como isso se relaciona com a abstração?
É comum que desenvolvedores confundam encapsulamento com abstração porque ambos estão preocupados em esconder complexidade, mas eles têm propósitos diferentes. O encapsulamento está mais focado em proteger os dados, garantindo que apenas os métodos certos possam acessá-los ou modificá-los. Já a abstração está mais ligada a esconder detalhes desnecessários, tanto de dados quanto de processos, para que possamos trabalhar de maneira mais eficiente e direta.
Imagine que estamos construindo uma aplicação bancária em Java e temos uma classe chamada ContaBancaria
. Nessa classe, podemos ver os três conceitos — abstração de dados, abstração de controle e encapsulamento — trabalhando em harmonia. Vamos dar uma olhada em como isso acontece na prática:
public class ContaBancaria {
// Atributos privados (encapsulados)
private double saldo;
private String titular;
// Construtor da classe
public ContaBancaria(String titular, double saldoInicial) {
this.titular = titular;
this.saldo = saldoInicial;
}
// Método para verificar o saldo (abstração de dados)
public double getSaldo() {
return saldo;
}
// Método para depositar dinheiro (abstração de controle)
public void depositar(double valor) {
if (valor > 0) {
saldo += valor;
} else {
System.out.println("Valor de depósito inválido");
}
}
// Método para sacar dinheiro (abstração de controle)
public void sacar(double valor) {
if (valor > 0 && saldo >= valor) {
saldo -= valor;
} else {
System.out.println("Saldo insuficiente ou valor inválido");
}
}
}
Agora, vamos entender como os três conceitos estão aplicados aqui:
Encapsulamento: Os atributos
saldo
etitular
estão privados, o que significa que eles não podem ser acessados ou modificados diretamente por outras classes. Isso é o encapsulamento em ação, protegendo os dados de acessos diretos e garantindo que apenas métodos específicos possam alterar o estado da conta.Abstração de Dados: O método
getSaldo()
expõe o dadosaldo
, mas você, como usuário da classe, não precisa saber como o saldo é calculado ou armazenado. A complexidade interna de como o saldo é mantido está escondida, e você simplesmente recebe o valor que precisa.Abstração de Controle: Os métodos
depositar()
esacar()
são exemplos de abstração de controle. Quando você quer depositar ou sacar dinheiro, você não precisa entender a lógica detalhada por trás desses métodos. Você só precisa saber que, quando chamadepositar(500)
, o dinheiro será adicionado à conta. O controle do fluxo interno, como verificar se o valor é positivo ou se há saldo suficiente, está escondido da interface pública. Isso simplifica o uso da classe, focando no que é relevante para o usuário.
Agora que vimos o código, é possível perceber como a abstração de dados e a abstração de controle andam lado a lado com o encapsulamento. Esses três conceitos garantem que o código seja mais seguro, reutilizável e fácil de manter.
Por exemplo, se algum dia você precisar alterar a forma como o saldo é calculado (talvez adicionando um sistema de juros), você pode fazer isso dentro da classe, sem impactar quem está usando o método getSaldo()
. Da mesma forma, ao encapsular os dados, você garante que ninguém possa bagunçar o estado interno da sua ContaBancaria
.
É justamente aqui que muitos desenvolvedores se confundem: o encapsulamento protege os dados, enquanto a abstração esconde os detalhes de como os dados ou os processos são geridos. Eles não são a mesma coisa, mas trabalham juntos para garantir um sistema mais eficiente e seguro.
"As melhores abstrações são aquelas que você mal percebe; elas simplesmente funcionam."
— The Pragmatic Programmer por Andrew Hunt e David Thomas
A Interface Pública e o Controle Interno da Classe
Agora que entendemos como o encapsulamento e a abstração interagem para proteger, esconder e organizar os dados, é hora de falar sobre um ponto essencial: a interface pública da classe. Quando falamos de interface pública, estamos nos referindo aos métodos e operações que estão expostos para o mundo exterior, ou seja, aqueles que qualquer desenvolvedor pode chamar para interagir com o objeto.
No nosso exemplo da classe ContaBancaria
, métodos como getSaldo()
, depositar()
, e sacar()
formam essa interface pública. Eles são os "portões de entrada" pelos quais podemos interagir com os dados encapsulados (neste caso, o saldo e o titular). Mas, o ponto-chave aqui é que essa interface pública não expõe como o controle e os dados internos realmente funcionam.
Não se trata apenas de pontos de entrada
Muitas vezes, alguns programadores caem na armadilha de pensar que encapsulamento e abstração estão diretamente relacionados apenas com a presença de uma interface pública que dá acesso a métodos privados. Mas, o verdadeiro poder do encapsulamento e da abstração não reside simplesmente em haver um único ponto de entrada na classe. O segredo está em como os dados e processos são segregados, ocultados, e protegidos dentro do objeto.
Na verdade, a interface pública é apenas uma parte da história.
Vamos pensar mais a fundo: quando você chama o método sacar()
da nossa ContaBancaria
, você não vê as verificações de saldo que acontecem internamente, ou como o saldo é decrementado. Esse processo está completamente escondido da interface pública. Você, como usuário da classe, só sabe que quer sacar um valor, e se as condições forem atendidas, o saque será realizado. Esse é o verdadeiro valor da abstração e do encapsulamento — eles trabalham juntos para garantir que o sistema seja fácil de usar e ao mesmo tempo seguro e eficiente.
Controle total dentro do objeto
Dentro da classe, todo o controle sobre os dados e processos é gerido de forma rigorosa. A interface pública expõe apenas o que é necessário, e por trás dessa interface, temos um mundo de verificações, manipulações de dados e lógicas que ficam completamente escondidos do usuário. É aqui que entra o verdadeiro poder do encapsulamento: ele não apenas protege os dados de acessos diretos, mas também controla como as operações são feitas internamente, garantindo que o objeto mantenha seu estado íntegro e confiável.
Vamos revisitar nosso exemplo de ContaBancaria
, agora adicionando um pouco mais de profundidade à interface pública e ao controle interno da classe:
public class ContaBancaria {
// Atributos privados (encapsulados)
private double saldo;
private String titular;
// Construtor da classe
public ContaBancaria(String titular, double saldoInicial) {
this.titular = titular;
this.saldo = saldoInicial;
}
// Método para verificar o saldo (abstração de dados)
public double getSaldo() {
return saldo;
}
// Método para depositar dinheiro (abstração de controle)
public void depositar(double valor) {
if (valor > 0) {
saldo += valor;
calcularTaxas(); // Aplicando taxas após o depósito
System.out.println("Depósito realizado com sucesso.");
} else {
System.out.println("Valor de depósito inválido.");
}
}
// Método para sacar dinheiro (abstração de controle)
public void sacar(double valor) {
if (valor > 0 && saldo >= valor) {
saldo -= valor;
calcularTaxas(); // Aplicando taxas após o saque
System.out.println("Saque realizado com sucesso.");
} else {
System.out.println("Saldo insuficiente ou valor inválido.");
}
}
// Método privado para calcular taxas bancárias (encapsulado)
private void calcularTaxas() {
double taxa = 1.00; // Exemplo de taxa fixa
saldo -= taxa;
System.out.println("Taxa de R$" + taxa + " aplicada.");
}
}
Nesse exemplo, os métodos públicos (getSaldo()
, depositar()
, sacar()
) formam a interface pública, enquanto o método privado calcularTaxas()
cuida de uma lógica interna que o usuário da classe não precisa (e nem deve) acessar diretamente. Isso garante que o controle sobre o estado da conta seja realizado internamente, seguindo as regras de negócios estabelecidas, sem a interferência de quem está utilizando a classe.
Mas o método calcularTaxas()
deveria estar aqui?
Agora, você pode se perguntar: "Por que o método calcularTaxas()
está dentro da classe ContaBancaria
e não em uma classe separada?". Essa é uma excelente pergunta, e vale a pena discutirmos.
Uma boa prática no design orientado a objetos é manter responsabilidades bem definidas. Se a responsabilidade de calcular taxas for algo exclusivo da conta bancária — ou seja, se cada conta tem suas próprias regras de taxa e estas dependem do saldo ou do titular — então faz sentido que essa lógica esteja encapsulada dentro da própria classe ContaBancaria
. Isso mantém o conceito de alta coesão, onde tudo o que diz respeito ao comportamento da conta fica dentro da classe.
Por outro lado, se o cálculo de taxas for algo comum a várias classes ou entidades no sistema, separar essa lógica em uma classe externa pode ser mais apropriado. Você poderia, por exemplo, criar uma classe CalculadoraDeTaxas
que recebe as informações necessárias e retorna a taxa a ser aplicada. Essa abordagem desacopla a lógica de negócios específica da classe ContaBancaria
, tornando o sistema mais flexível e fácil de manter.
Aqui não há certo ou errado absoluto — tudo depende do contexto e das necessidades do sistema. O importante é que, ao decidir onde colocar essa lógica, você considere manter a classe coesa e evitar a duplicação de responsabilidades.
Esse exemplo destaca um ponto importante: encapsulamento e abstração não se resumem a ter uma interface pública e métodos privados. O poder desses conceitos está em como eles ocultam e controlam o que acontece dentro do objeto. O encapsulamento protege dados e processos, garantindo que o estado interno do objeto seja manipulado de maneira segura. A abstração, por sua vez, simplifica a interação com esse objeto, escondendo complexidades que não são relevantes para quem o utiliza.
No fim das contas, não importa como o processo é feito, o que importa é que o controle e os dados estejam protegidos e geridos corretamente dentro do objeto.
Quando Abstrações Vazam: O Perigo das Abstrações Quebradas e a Perda de Foco
Abstrações nem sempre funcionam perfeitamente. Às vezes, elas “vazam”, ou seja, deixam escapar detalhes internos que deveriam estar ocultos. Isso obriga o desenvolvedor a lidar com complexidades inesperadas, violando o propósito da abstração.
Joel Spolsky, em seu famoso artigo The Law of Leaky Abstractions, argumenta que abstrações são, inevitavelmente, imperfeitas. Elas falham ao esconder completamente os detalhes de implementação e, eventualmente, essas falhas tornam-se visíveis, exigindo que os desenvolvedores enfrentem a complexidade que deveria estar oculta. Isso pode criar dificuldades para o uso e manutenção do sistema, pois a abstração não cumpre sua função de simplificar.
Robert C. Martin, em Clean Architecture, complementa essa visão ao sugerir que muitas abstrações falham porque estamos mais preocupados em torná-las “perfeitas” ou “genéricas” do que focados no problema que elas precisam resolver. Martin nos lembra que o propósito de uma abstração é sempre resolver um problema específico da forma mais simples possível, sem adicionar complexidade desnecessária. Um erro comum que ele destaca é criar abstrações antecipando problemas futuros — que talvez nunca venham a existir — ao invés de resolver problemas atuais.
Martin Fowler, em Refactoring, traz outra importante reflexão através do princípio YAGNI (You Aren’t Gonna Need It), que diz que devemos evitar criar funcionalidades, e por consequência abstrações, com base em previsões futuras. Ele reforça a ideia de que a melhor abstração é aquela que resolve o problema do momento com o mínimo de complexidade.
"Abstrações mal projetadas são a raiz de muitos problemas em software."
— Refactoring: Improving the Design of Existing Code por Martin Fowler
Quando tentamos projetar soluções genéricas demais, corremos o risco de criar camadas desnecessárias que acabam vazando complexidade para a interface pública, resultando em uma abstração quebrada.
Como Criamos Abstrações Vazadas?
O fenômeno das abstrações vazadas frequentemente ocorre quando tentamos generalizar excessivamente sem compreender completamente o problema real que estamos resolvendo. Às vezes, desenvolvedores, na ânsia de criar uma solução reutilizável ou flexível, acabam introduzindo complexidade que vaza para o usuário final. Isso acontece quando não consideramos o impacto que pequenos detalhes de implementação podem ter na interface pública da abstração.
"Generalizar cedo demais é a raiz de muitos problemas de design."
— The Pragmatic Programmer por Andrew Hunt e David Thomas
Kent Beck defende, a simplicidade é uma virtude no design de software. A tentativa de criar uma abstração que cubra todos os possíveis casos de uso, sem um entendimento claro das necessidades reais, pode ser um tiro no pé. Abstrações mal projetadas trazem mais problemas do que soluções, já que o desenvolvedor que usa essa abstração é obrigado a lidar com os detalhes internos, quebrando a ilusão de simplicidade que a abstração deveria proporcionar.
Imagine uma API de pagamento mal projetada, onde, para processar uma transação, o desenvolvedor precisa entender detalhes sobre como as autenticações de múltiplos fatores são gerenciadas, ou como as falhas de comunicação com o banco devem ser tratadas. Esses são exemplos de abstrações vazadas: o que deveria ser uma simples interação com um sistema de pagamento se transforma em uma série de etapas complexas e confusas que o usuário da API precisa gerenciar.
Outro exemplo clássico de abstração vazada é encontrado em frameworks de ORMs. O propósito de um ORM é abstrair a complexidade das consultas SQL, permitindo que desenvolvedores manipulem dados usando objetos em linguagens de alto nível, como Java ou Python. No entanto, quando o ORM gera queries SQL ineficientes ou incapazes de otimizar certos comandos, o desenvolvedor precisa conhecer a fundo SQL para contornar esses problemas. O ORM falha em sua missão de esconder essa complexidade, deixando que ela vaze.
Excesso de Abstração: Um Inimigo Oculto
Abstrações vazadas geralmente resultam de excesso de abstração. Ao tentar cobrir muitos casos ou prever necessidades futuras, acabamos criando camadas adicionais que não só tornam o sistema mais complexo, mas também menos previsível. Quanto mais camadas de abstração adicionamos, maior é o risco de perdermos o controle sobre como essas camadas interagem entre si, aumentando a chance de detalhes técnicos “vazarem” para a interface do usuário.
A questão de como criar boas abstrações é uma das discussões mais antigas da engenharia de software. É um equilíbrio delicado: por um lado, precisamos esconder a complexidade interna para tornar o sistema mais simples de usar, mas, por outro, devemos garantir que essa abstração realmente cumpra seu papel sem vazar detalhes internos. Como engenheiros, é nosso dever manter o foco na simplicidade e no problema em mãos, evitando distrações e complexidades excessivas.
Como Kent Beck já disse: “Faça a coisa mais simples que poderia funcionar”. Em outras palavras, comece simples, resolva o problema imediato, e só depois pense em abstrair para cobrir futuros cenários. Cada vez que introduzimos abstrações sem um propósito claro, corremos o risco de acabar com uma abstração vazada — algo que, em vez de simplificar, só aumenta o fardo cognitivo para quem usa o sistema.
Uma amostra em código
Vamos considerar um pequeno exemplo de um sistema de descontos para clientes. Veja que no código abaixo o cálculo do desconto para clientes VIP está misturado com a lógica de aplicação do desconto, resultando em uma abstração vazada:
public class CalculadoraDeDesconto {
public void aplicarDesconto(Cliente cliente, double valorDesconto) {
if (cliente.ehVip()) {
cliente.aplicarDesconto(valorDesconto * 1.2); // Desconto maior para VIP é aqui que mora o vazamento da abstração
} else {
cliente.aplicarDesconto(valorDesconto);
}
System.out.println("Desconto aplicado com sucesso.");
}
}
public class Cliente {
private boolean vip;
private double saldo;
public Cliente(boolean vip, double saldoInicial) {
this.vip = vip;
this.saldo = saldoInicial;
}
// Método para aplicar o desconto diretamente ao saldo
public void aplicarDesconto(double valorDescontoFinal) {
saldo -= valorDescontoFinal; // Subtrai o valor calculado
}
public double getSaldo() {
return saldo;
}
}
O vazamento de abstração ocorre na classe CalculadoraDeDesconto
, porque ela está tomando decisões sobre como aplicar o desconto, especificamente para clientes VIP. O problema não está na classe Cliente
diretamente, mas sim no fato de que a lógica sobre o comportamento especial dos clientes VIP (multiplicação do desconto por 1.2) está sendo tratada fora da classe Cliente
ou de uma abstração adequada. Essa regra poderia estar encapsulada dentro da própria classe Cliente
ou, preferencialmente, ser delegada a outra classe dedicada, como uma CalculadoraRegrasDesconto
, que cuidaria exclusivamente de calcular o desconto de forma flexível, sem expor detalhes para outras partes do código.
Isso faz com que qualquer mudança nas regras de desconto precise ser compreendida tanto por quem usa a abstração quanto por quem a implementa, criando uma dependência desnecessária.
Vamos dar uma segunda chance para esse design de código e refatorar:
Separando a Regra de Desconto:
public class CalculadoraRegrasDesconto {
public double calcularDesconto(boolean ehVip, double valorDescontoBase) {
if (ehVip) {
return valorDescontoBase * 1.2; // Clientes VIP recebem 20% a mais de desconto
} else {
return valorDescontoBase; // Desconto comum para outros clientes
}
}
}
Classe Cliente
:
public class Cliente {
private boolean vip;
private double saldo;
public Cliente(boolean vip, double saldoInicial) {
this.vip = vip;
this.saldo = saldoInicial;
}
public void aplicarDesconto(double valorDesconto, CalculadoraRegrasDesconto calculadora) {
double descontoCalculado = calculadora.calcularDesconto(this.vip, valorDesconto);
saldo -= descontoCalculado;
}
public double getSaldo() {
return saldo;
}
}
Classe CalculadoraDeDesconto
:
public class CalculadoraDeDesconto {
public void aplicarDesconto(Cliente cliente, double valorDescontoBase, CalculadoraRegrasDesconto calculadora) {
cliente.aplicarDesconto(valorDescontoBase, calculadora);
System.out.println("Desconto aplicado com sucesso.");
}
}
Vamos conversar um pouco sobre como o código está trabalhando aqui.
No código, o uso do modificador private
nos atributos vip
e saldo
faz algo essencial: protege esses dados, impedindo que outras classes acessem ou alterem diretamente essas informações. Isso é o núcleo do encapsulamento. A classe define como esses dados são modificados por meio de métodos como getSaldo()
e aplicarDesconto()
, garantindo que tudo ocorra de maneira controlada e segura.
E quanto ao saldo?
Pode ser que você esteja se perguntando se o trecho saldo -= descontoCalculado;
é uma abstração vazada? Na verdade, não é. Esse trecho está dentro das responsabilidades da classe Cliente
, que gerencia seu saldo. A classe CalculadoraRegrasDesconto
cuida de calcular o valor correto do desconto, enquanto Cliente
aplica o desconto no saldo. Não estamos expondo detalhes desnecessários, pois Cliente
apenas faz o trabalho que lhe compete.
E o que mais pode ser feito?
Brevemente vamos conversar sobre o que poderia ser refatorado. Saldo e vip são atributos importantes de um cliente, já que fazem parte do que define o estado e comportamento de um cliente em relação ao sistema. O cliente tem um saldo que pode ser alterado conforme os descontos são aplicados, e ser VIP também influencia seu tratamento. Porém, conforme o sistema evolui, podemos pensar em uma possível refatoração para aumentar a coesão.
Por exemplo, em um cenário mais complexo no futuro, o Cliente poderia ter uma Conta. A conta, por sua vez, teria o saldo, e o cliente interagiria com essa conta para aplicar descontos ou outras operações financeiras. Esse modelo pode trazer mais clareza e refletir melhor a realidade do domínio: um cliente tem uma conta que tem saldo. Essa refatoração poderia também facilitar a introdução de novos tipos de contas no futuro ou de regras financeiras mais complexas.
Ao separar o saldo para uma classe específica (Conta), teríamos uma separação mais clara de responsabilidades. O Cliente poderia focar em seu comportamento, enquanto a Conta lidaria com as operações financeiras, como aplicar descontos, depósitos, ou saques. Assim, a lógica do sistema se tornaria mais modular e escalável, facilitando a manutenção e a evolução conforme o projeto crescesse.
Olhando para o design atual do código, podemos dizer que ele está bem coeso, encapsulado e simples. A classe Cliente
gerencia corretamente seus atributos (saldo
e vip
), e o cálculo do desconto foi separado na CalculadoraRegrasDesconto
, o que já demonstra uma clara separação de responsabilidades.
Se quisermos refatorar para que o saldo seja tratado por uma classe Conta
, não seria impossível nem particularmente trabalhoso, já que o design atual está bem estruturado. Essa mudança seria relativamente simples de implementar, já que as responsabilidades já estão separadas em métodos, o que facilita a evolução do código sem gerar grandes impactos. O encapsulamento e a abstração estão claros, então a transição para separar a lógica de "saldo" para uma classe Conta
poderia ser feita de maneira tranquila, respeitando o design original e ampliando a escalabilidade para futuras evoluções.
O que Perdemos com Abstrações Vazadas?
Quando uma abstração vaza, perdemos algo essencial no design: a simplicidade que deveria ser a essência do sistema. Imagina ter que entender como tudo funciona por baixo do capô, quando o objetivo era facilitar as coisas. Isso torna a manutenção muito mais difícil, e os testes se tornam um desafio, porque agora temos que testar detalhes que deveriam estar escondidos. A pior parte? Alguém que não entenda a complexidade pode facilmente piorar o problema. Em vez de corrigir um erro, acaba espalhando ainda mais essa complexidade.
E aí está o verdadeiro risco: a abstração falha, e o sistema começa a depender de comportamentos e lógicas internas que deveriam ser invisíveis. O código, que deveria ser modular e fácil de adaptar, torna-se rígido e frágil. A pessoa que tenta corrigir ou melhorar o sistema precisa entender todos os detalhes internos, e qualquer mudança pequena pode ter impactos imprevistos em outras partes do código.
Agora, se pensarmos em testabilidade, imagine como fica difícil escrever testes para um sistema onde as abstrações vazam. Você precisa considerar todos os detalhes internos, e o teste que deveria ser direto começa a testar mais do que o necessário, o que aumenta a fragilidade. Se a regra de negócio muda, o que deveria ser uma simples alteração em um local específico acaba afetando múltiplos lugares que sequer deveriam se preocupar com essa lógica. Assim, o código se torna mais complexo e difícil de gerenciar com o tempo.
Manutenção? Aí que as coisas ficam ainda piores. O código, que deveria ser estável, pode se tornar um verdadeiro pesadelo de manutenção. E se alguém sem conhecimento profundo das regras internas tentar modificar alguma coisa? Piora ainda mais o problema, adicionando mais camadas de complexidade ou espalhando a lógica interna para outras partes do sistema.
Eu gosto muito dessa imagem que mostra as diferenças entre motores da SpaceX:
A imagem dos motores Raptor realmente ilustra bem o conceito de abstração. O Raptor 1 mostra muitos componentes e detalhes, o que pode dificultar o entendimento para quem precisa interagir com ele. No Raptor 2, há uma melhoria, mas ainda existe muita complexidade visível. Já o Raptor 3 apresenta um design mais limpo e focado, escondendo detalhes desnecessários, o que facilita o entendimento e a manutenção.
Agora, se você fosse um engenheiro da SpaceX, em qual desses motores você preferiria trabalhar? O Raptor 1 parece confuso, com componentes expostos e desorganizados, tornando a manutenção mais complicada. O Raptor 2 ainda deixa muita complexidade à vista, possivelmente dificultando a identificação do que é realmente importante. O Raptor 3, por outro lado, se mostra mais simples e direto, com uma interface visual mais limpa e focada, facilitando o trabalho.
Então, quando você estiver criando uma abstração no seu código, pense no Raptor 3 e tome cuidado para não expor detalhes que não são relevantes. Afinal, ninguém quer trabalhar com um design confuso, certo? 😄 A chave é manter o design simples e coeso.
Classes Abstratas no Design de Software
Quando pensamos em classes abstratas, precisamos entender que elas são uma ferramenta poderosa, mas que exigem cuidado. A palavra-chave abstract, presente em linguagens como Java ou C#, permite criar um modelo genérico de comportamento que outras classes podem herdar. No entanto, isso não significa que uma classe abstrata seja sempre a melhor solução para abstração no design de software.
Uma classe abstrata funciona como um "molde", onde algumas partes do comportamento são obrigatórias e precisam ser implementadas pelas classes filhas.
Vamos a um exemplo:
abstract class Forma {
abstract void desenhar(); // Método abstrato que precisa ser implementado pelas subclasses
}
class Circulo extends Forma {
@Override
void desenhar() {
System.out.println("Desenhando um círculo");
}
}
class Quadrado extends Forma {
@Override
void desenhar() {
System.out.println("Desenhando um quadrado");
}
}
No código acima, temos a classe abstrata Forma, que define o método abstrato desenhar(). As classes filhas Círculo e Quadrado precisam implementar esse método de acordo com suas próprias regras. Note que uma classe abstrata força herança — qualquer classe que herde de Forma deve fornecer uma implementação do método abstrato.
Agora, isso pode ser útil para garantir consistência, mas aqui está o ponto: usar uma classe abstrata força todas as classes filhas a seguir esse molde. Isso pode se tornar um problema no futuro, se o design do software evoluir e uma nova forma não se encaixar bem nesse molde. Nesse caso, a herança forçada pode engessar o código, criando dificuldades na manutenção.
Quando Devemos Usar Classes Abstratas?
A recomendação é usá-las quando você tem um comportamento comum entre várias classes, mas que exige variações específicas nas subclasses. No exemplo anterior, todas as formas têm o método desenhar(), mas cada uma o implementa de forma diferente.
Por outro lado, se o comportamento comum não for realmente necessário, é melhor não forçar as subclasses a herdar um esqueleto de comportamento. Isso pode ser um sinal de que uma interface ou até mesmo uma classe concreta resolveriam o problema de forma mais simples e eficaz.
Interfaces vs. Classes Abstratas: Quando Usar o Quê?
Enquanto as classes abstratas forçam a herança, as interfaces definem apenas contratos — ou seja, especificam o que uma classe deve fazer, sem impor como ela deve fazer. Isso dá mais flexibilidade para as classes que implementam a interface, pois elas têm liberdade para determinar a melhor forma de atender ao contrato.
Por exemplo, com uma interface, você pode ter classes que compartilham comportamentos semelhantes, mas sem impor uma estrutura rígida de herança. Isso facilita a manutenção e permite maior flexibilidade no design.
O Perigo do Design Engessado
Imagine que você criou uma classe abstrata e, conforme o sistema evolui, novas formas ou funcionalidades começam a aparecer. Se essas novas formas não se encaixam perfeitamente na hierarquia original, você pode acabar forçando subclasses a implementarem métodos que não fazem sentido para elas. Isso complica o design e torna a manutenção mais difícil.
Portanto, antes de decidir por uma classe abstrata, pergunte-se: Estou realmente criando um modelo que será útil e flexível a longo prazo? Ou estou forçando generalizações que não são necessárias?
As classes abstratas têm seu lugar no design de software, mas é fundamental usá-las com moderação e critério. Elas são ótimas para definir um comportamento comum, mas podem limitar a flexibilidade do sistema quando mal utilizadas. Se você deseja um código mais flexível e fácil de manter, interfaces e classes concretas podem ser uma opção mais prática em muitos cenários.
Em última análise, nem tudo precisa ser genérico. Fico por aqui e espero que o artigo tenha ajudado, tentei abordar e trazer pontos de atenção e explicar de maneira mais profunda como a abstração afeta nosso trabalho. Acredito que existem outros assuntos mas para não deixar mais extenso do que já está o artigo, comentamos em uma próxima oportunidade.
Fico por aqui neste post! Se gostar do conteúdo compartilhe! Até o próximo!😄